您好,欢迎您访问我们的网站,我们将竭诚为您服务!| 18692236817
首页 > 广西金融职业技术学院2024年高职院校对口中职自主招生简章

广西金融职业技术学院2024年高职院校对口中职自主招生简章

发布于:2025-06-23 阅读:31

为切实做好我校2024年高职院校对口中职自主招生(以下简称高职对口招生)工作,根据《教育部办公厅关于进一步完善高职院校分类考试工作的通知》(教学厅函〔2021〕36 号)和《自治区招生考试院关于做好我区2024年高职院校分类考试招生工作的通知》(桂考院〔2023〕227号)文件精神,结合我校招生工作实际,制定我校2024年高职对口招生简章。具体内容如下:




一、联合测试

我校会同34所区内高职高专院校,共同组建2024年广西公办高职高专院校招生联盟(联盟院校名单见附件),按照“整体策划、统一申报、现场笔试、成绩互认”的原则,开展高职院校分类考试招生联合测试工作,取得联合测试成绩的考生才具备被我校录取的资格。




二、考生申报

(一)申报条件

已报名参加我区2024年普通高校招生考试,且符合《自治区招生考试院关于印发广西2024年普通高校招生考试报名工作规定的通知》(桂考院〔2023〕212号)中高职对口招生报名条件的考生。

(二)申报时间

2024年3月1日9:00-3月8日18:00止。

(三)申报流程

网上申报→网上缴费→选择考点→网上打印准考证。

(四)申报方法

方法一:登录“广西招生考试院网站”(https://www.gxeea.cn/),通过首页系统导航的“考试报名”栏目或普通高考的“分类考试招生”栏目中的“广西2024年高职院校分类考试招生申报快速通道”链接,选择“广西公办高职高专院校招生联盟”栏目,进入广西高职高专招生网(https://www.gxzslm.cn/),点击进入“广西公办高职高专院校招生联盟分类考试招生申报系统”,按申报系统要求填写申报信息。

方法二:智能手机登录广西高职高专招生网(https://www.gxzslm.cn/),点击进入“广西公办高职高专院校招生联盟分类考试招生申报系统”,按申报系统要求填写申报信息。

方法三:直接进入广西金融职业技术学院网站(http://www.gxjrxy.com),从招生网进入联合测试网站,点击“单招/对口招生报名”链接,进入“广西公办高职高专院校招生联盟申报系统” ,按申报系统要求填写申报信息。

(五)缴费

根据自治区物价局、财政厅、教育厅的批复(桂价费函〔2014〕113号),高职对口招生考生报考费110元/人(收费标准:报名费30元/人,考试费40元/人.科)。

报考费用于联合测试申报、测试及评分等组织工作,考生通过网上支付的方式缴纳。联合测试报考费用统一由广西现代职业技术学院代章代收。缴费截止时间:2024年3月8日19:00。

考生按规定填写申报信息并足额缴费,缴费后不予办理撤销申报和退款手续。

(六)选择考点

考生完成缴费后,选择考点,考点选择成功,方视为申报成功。

(七)打印准考证

考生申报成功后,于2024年3月20日9:00-3月24日9:00,再次登录广西高职高专招生网(https://www.gxzslm.cn/),点击进入“广西公办高职高专院校招生联盟分类考试招生申报系统”,打印准考证。




三、测试安排

所有报考广西公办高职高专院校招生联盟成员院校高职对口招生(含“2+3”直升)的考生必须参加联盟统一组织的联合测试并取得相应测试成绩。

(一)测试时间

2024年3月24日9:30-11:30。

(二)测试方式

测试实行“文化基础+职业技能”的考试评价方式,测试以现场笔试的方式进行,测试题为标准化试题,采用标准化答题卡答卷。

(三)测试内容

文化基础与职业技能测试,满分为600分。测试的主要内容分为两部分:一是文化基础测试,包含语文、数学、英语课程的相关知识;二是职业技能测试,包含专业能力和技术技能等内容。

(四)测试地点

联合测试在全区14个地级市及部分县级市、县设置高职分类考试考点(另设2个备用考点), 考生以就近和方便为原则在网上申报时选定考点,考场安排由系统随机安排。考点设置由联盟院校负责落实,具体安排另附。

(五)入场要求

考生持本人有效居民身份证等有效证件、准考证及必要的考试文具。考生在考试前30分钟可以进入考场,将证件放在桌面,由监考员核对考生身份证及准考证。测试正式开始15分钟后,考生不能进入考场。本次考试不得提前交卷。




四、高职对口测试成绩

(一)计分办法

高职对口招生联合测试总成绩由文化基础测试成绩(语文、数学、英语各占100分,满分为300分)、职业技能测试成绩(满分为300分)及附加分组成。

(二)附加分

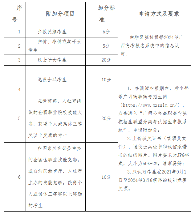
1.附加分项目、加分标准及申请方式

图片

说明:①表中附加分项目及加分标准仅适用于本次联盟院校的高职对口招生联合测试;②同一考生符合多项加分条件的,只按其中最高一项加分分值计入总成绩。

2.附加分公示

经联盟院校统一评审认定的附加分,于2024年3月18-29日在广西高职高专招生网(https://www.gxzslm.cn/)进行公示。

(三)成绩查询

2024年4月1日后,联合测试成绩及成绩的一分一档表在广西高职高专招生网(https://www.gxzslm.cn/)和广西高校联盟信息网公众号、大篷车宣传小程序进行公布,供考生填报志愿时参考。考生可自行登录广西高职高专招生网(https://www.gxzslm.cn/),点击进入“广西公办高职高专院校招生联盟分类考试招生申报系统”,查询本人成绩,以及本人成绩的排位。




五、志愿填报

所有考生均须填报志愿,没有填报志愿的考生视为放弃录取资格。

(一)填报时间。

2024年4月8日10:00至10日10:00。

(二)批次设置。

高职对口招生批设置直升批、普通批2个小批次。直升批供参加了高职对口招生测试并取得相应成绩、符合“2+3”直升条件的考生填报,实行单志愿,考生只能填报1个院校志愿和1个专业志愿,该类考生须按学籍注册的直升院校和专业填报,否则所填直升批志愿无效;普通批供所有参加了高职对口招生测试并取得相应成绩的考生填报,实行顺序志愿,考生最多可填报4个院校志愿,每个院校最多填报10个专业志愿,并可选择是否服从专业调剂。

(三)填报方式。

考生登录“广西招生考试院”网站“系统导航-志愿填报-2024年普通高校招生志愿填报系统(分类考试招生)”填报志愿。

正式投档录取结束后,自治区招生考试院将汇总院校招生计划缺额情况,在“广西招生考试院”网站公布,并视情况组织征集志愿。

征集志愿填报时间:2024年4月22日10:00至23日10:00。

相关文章

友情链接

Company link

用户协议 隐私政策 招生快讯 报考政策
Copyright © 2022 测试站点 本站资源来源于互联网
XML地图 网站统计
基本 文件 流程 错误 SQL 调试
  1. 请求信息 : 2026-04-24 17:31:14 HTTP/2.0 GET : https://school.51zixue.top/index/news/show?id=27221
  2. 运行时间 : 0.180211s [ 吞吐率:5.55req/s ] 内存消耗:8,759.39kb 文件加载:370
  3. 缓存信息 : 0 reads,0 writes
  4. 会话信息 : SESSION_ID=ffa3e46d9da24209a2bf0525bc2f962e
  1. /www/wwwroot/school.51zixue.top/public/index.php ( 0.79 KB )
  2. /www/wwwroot/school.51zixue.top/vendor/autoload.php ( 0.75 KB )
  3. /www/wwwroot/school.51zixue.top/vendor/composer/autoload_real.php ( 1.63 KB )
  4. /www/wwwroot/school.51zixue.top/vendor/composer/platform_check.php ( 0.90 KB )
  5. /www/wwwroot/school.51zixue.top/vendor/composer/ClassLoader.php ( 15.99 KB )
  6. /www/wwwroot/school.51zixue.top/vendor/composer/autoload_static.php ( 16.17 KB )
  7. /www/wwwroot/school.51zixue.top/vendor/ralouphie/getallheaders/src/getallheaders.php ( 1.60 KB )
  8. /www/wwwroot/school.51zixue.top/vendor/topthink/think-helper/src/helper.php ( 8.34 KB )
  9. /www/wwwroot/school.51zixue.top/vendor/symfony/deprecation-contracts/function.php ( 0.99 KB )
  10. /www/wwwroot/school.51zixue.top/vendor/guzzlehttp/guzzle/src/functions_include.php ( 0.16 KB )
  11. /www/wwwroot/school.51zixue.top/vendor/guzzlehttp/guzzle/src/functions.php ( 5.54 KB )
  12. /www/wwwroot/school.51zixue.top/vendor/topthink/think-orm/stubs/load_stubs.php ( 0.16 KB )
  13. /www/wwwroot/school.51zixue.top/vendor/topthink/framework/src/think/Exception.php ( 1.69 KB )
  14. /www/wwwroot/school.51zixue.top/vendor/topthink/think-container/src/Facade.php ( 2.71 KB )
  15. /www/wwwroot/school.51zixue.top/vendor/topthink/think-validate/src/helper.php ( 2.19 KB )
  16. /www/wwwroot/school.51zixue.top/vendor/yansongda/supports/src/Functions.php ( 1.53 KB )
  17. /www/wwwroot/school.51zixue.top/vendor/ramsey/uuid/src/functions.php ( 4.61 KB )
  18. /www/wwwroot/school.51zixue.top/vendor/symfony/polyfill-mbstring/bootstrap.php ( 8.26 KB )
  19. /www/wwwroot/school.51zixue.top/vendor/symfony/polyfill-mbstring/bootstrap80.php ( 9.78 KB )
  20. /www/wwwroot/school.51zixue.top/vendor/yansongda/artful/src/Functions.php ( 2.49 KB )
  21. /www/wwwroot/school.51zixue.top/vendor/ezyang/htmlpurifier/library/HTMLPurifier.composer.php ( 0.10 KB )
  22. /www/wwwroot/school.51zixue.top/vendor/overtrue/pinyin/src/const.php ( 0.49 KB )
  23. /www/wwwroot/school.51zixue.top/vendor/symfony/var-dumper/Resources/functions/dump.php ( 1.60 KB )
  24. /www/wwwroot/school.51zixue.top/vendor/topthink/think-captcha/src/helper.php ( 1.37 KB )
  25. /www/wwwroot/school.51zixue.top/vendor/yansongda/pay/src/Functions.php ( 19.44 KB )
  26. /www/wwwroot/school.51zixue.top/vendor/yzncms/think-addons/src/common.php ( 12.73 KB )
  27. /www/wwwroot/school.51zixue.top/vendor/topthink/framework/src/think/App.php ( 15.30 KB )
  28. /www/wwwroot/school.51zixue.top/vendor/topthink/think-container/src/Container.php ( 15.76 KB )
  29. /www/wwwroot/school.51zixue.top/vendor/psr/container/src/ContainerInterface.php ( 1.02 KB )
  30. /www/wwwroot/school.51zixue.top/app/provider.php ( 0.22 KB )
  31. /www/wwwroot/school.51zixue.top/vendor/topthink/framework/src/think/Http.php ( 6.04 KB )
  32. /www/wwwroot/school.51zixue.top/vendor/topthink/think-helper/src/helper/Str.php ( 7.29 KB )
  33. /www/wwwroot/school.51zixue.top/vendor/topthink/framework/src/think/Env.php ( 4.68 KB )
  34. /www/wwwroot/school.51zixue.top/app/common.php ( 25.23 KB )
  35. /www/wwwroot/school.51zixue.top/vendor/topthink/framework/src/think/facade/Request.php ( 9.20 KB )
  36. /www/wwwroot/school.51zixue.top/app/Request.php ( 0.09 KB )
  37. /www/wwwroot/school.51zixue.top/vendor/topthink/framework/src/think/Request.php ( 55.78 KB )
  38. /www/wwwroot/school.51zixue.top/vendor/topthink/framework/src/helper.php ( 18.78 KB )
  39. /www/wwwroot/school.51zixue.top/vendor/topthink/framework/src/think/Config.php ( 5.54 KB )
  40. /www/wwwroot/school.51zixue.top/config/addons.php ( 1.40 KB )
  41. /www/wwwroot/school.51zixue.top/config/ai.php ( 3.59 KB )
  42. /www/wwwroot/school.51zixue.top/vendor/topthink/framework/src/think/facade/Env.php ( 1.67 KB )
  43. /www/wwwroot/school.51zixue.top/config/app.php ( 1.68 KB )
  44. /www/wwwroot/school.51zixue.top/config/cache.php ( 1.61 KB )
  45. /www/wwwroot/school.51zixue.top/config/captcha.php ( 1.13 KB )
  46. /www/wwwroot/school.51zixue.top/config/console.php ( 0.37 KB )
  47. /www/wwwroot/school.51zixue.top/config/cookie.php ( 0.56 KB )
  48. /www/wwwroot/school.51zixue.top/config/database.php ( 2.27 KB )
  49. /www/wwwroot/school.51zixue.top/config/lang.php ( 0.91 KB )
  50. /www/wwwroot/school.51zixue.top/config/log.php ( 1.37 KB )
  51. /www/wwwroot/school.51zixue.top/config/middleware.php ( 0.19 KB )
  52. /www/wwwroot/school.51zixue.top/config/route.php ( 1.89 KB )
  53. /www/wwwroot/school.51zixue.top/config/session.php ( 0.57 KB )
  54. /www/wwwroot/school.51zixue.top/config/site.php ( 4.92 KB )
  55. /www/wwwroot/school.51zixue.top/config/token.php ( 1.42 KB )
  56. /www/wwwroot/school.51zixue.top/config/trace.php ( 0.34 KB )
  57. /www/wwwroot/school.51zixue.top/config/upload.php ( 1.79 KB )
  58. /www/wwwroot/school.51zixue.top/config/version.php ( 0.91 KB )
  59. /www/wwwroot/school.51zixue.top/config/view.php ( 1.20 KB )
  60. /www/wwwroot/school.51zixue.top/config/yzn.php ( 1.88 KB )
  61. /www/wwwroot/school.51zixue.top/app/event.php ( 0.25 KB )
  62. /www/wwwroot/school.51zixue.top/vendor/topthink/framework/src/think/Event.php ( 7.67 KB )
  63. /www/wwwroot/school.51zixue.top/app/service.php ( 0.12 KB )
  64. /www/wwwroot/school.51zixue.top/vendor/topthink/framework/src/think/facade/Config.php ( 1.37 KB )
  65. /www/wwwroot/school.51zixue.top/vendor/yzncms/think-addons/src/AddonsService.php ( 3.04 KB )
  66. /www/wwwroot/school.51zixue.top/vendor/topthink/framework/src/think/Service.php ( 1.64 KB )
  67. /www/wwwroot/school.51zixue.top/vendor/yzncms/think-addons/src/addons/App.php ( 2.51 KB )
  68. /www/wwwroot/school.51zixue.top/addons/address/Address.php ( 2.17 KB )
  69. /www/wwwroot/school.51zixue.top/vendor/yzncms/think-addons/src/Addons.php ( 6.25 KB )
  70. /www/wwwroot/school.51zixue.top/addons/adminlogin/Adminlogin.php ( 1.47 KB )
  71. /www/wwwroot/school.51zixue.top/addons/alioss/Alioss.php ( 7.19 KB )
  72. /www/wwwroot/school.51zixue.top/addons/easysms/Easysms.php ( 4.55 KB )
  73. /www/wwwroot/school.51zixue.top/addons/links/Links.php ( 3.40 KB )
  74. /www/wwwroot/school.51zixue.top/addons/phpmailer/Phpmailer.php ( 2.32 KB )
  75. /www/wwwroot/school.51zixue.top/addons/wechat/Wechat.php ( 7.12 KB )
  76. /www/wwwroot/school.51zixue.top/addons/xunsearch/Xunsearch.php ( 3.60 KB )
  77. /www/wwwroot/school.51zixue.top/addons/pay/Pay.php ( 2.90 KB )
  78. /www/wwwroot/school.51zixue.top/addons/signin/Signin.php ( 2.35 KB )
  79. /www/wwwroot/school.51zixue.top/addons/saiyouems/Saiyouems.php ( 1.88 KB )
  80. /www/wwwroot/school.51zixue.top/addons/returntop/Returntop.php ( 1.48 KB )
  81. /www/wwwroot/school.51zixue.top/addons/synclogin/Synclogin.php ( 1.90 KB )
  82. /www/wwwroot/school.51zixue.top/addons/weburlpush/Weburlpush.php ( 2.61 KB )
  83. /www/wwwroot/school.51zixue.top/vendor/topthink/framework/src/think/facade/Cache.php ( 2.06 KB )
  84. /www/wwwroot/school.51zixue.top/vendor/topthink/framework/src/think/Cache.php ( 4.92 KB )
  85. /www/wwwroot/school.51zixue.top/vendor/topthink/framework/src/think/Manager.php ( 3.92 KB )
  86. /www/wwwroot/school.51zixue.top/vendor/psr/simple-cache/src/CacheInterface.php ( 4.71 KB )
  87. /www/wwwroot/school.51zixue.top/vendor/topthink/think-helper/src/helper/Arr.php ( 17.45 KB )
  88. /www/wwwroot/school.51zixue.top/vendor/topthink/framework/src/think/cache/driver/File.php ( 7.84 KB )
  89. /www/wwwroot/school.51zixue.top/vendor/topthink/framework/src/think/cache/Driver.php ( 9.03 KB )
  90. /www/wwwroot/school.51zixue.top/vendor/topthink/framework/src/think/contract/CacheHandlerInterface.php ( 1.99 KB )
  91. /www/wwwroot/school.51zixue.top/vendor/topthink/framework/src/think/facade/View.php ( 1.70 KB )
  92. /www/wwwroot/school.51zixue.top/vendor/topthink/framework/src/think/View.php ( 4.39 KB )
  93. /www/wwwroot/school.51zixue.top/vendor/topthink/think-view/src/Think.php ( 8.38 KB )
  94. /www/wwwroot/school.51zixue.top/vendor/topthink/framework/src/think/contract/TemplateHandlerInterface.php ( 1.60 KB )
  95. /www/wwwroot/school.51zixue.top/vendor/topthink/think-template/src/Template.php ( 46.61 KB )
  96. /www/wwwroot/school.51zixue.top/vendor/topthink/think-template/src/template/driver/File.php ( 2.41 KB )
  97. /www/wwwroot/school.51zixue.top/vendor/topthink/think-template/src/template/contract/DriverInterface.php ( 0.86 KB )
  98. /www/wwwroot/school.51zixue.top/addons/wechat/SDK/symfony/polyfill-intl-normalizer/bootstrap.php ( 0.71 KB )
  99. /www/wwwroot/school.51zixue.top/addons/wechat/SDK/symfony/polyfill-intl-normalizer/bootstrap80.php ( 0.70 KB )
  100. /www/wwwroot/school.51zixue.top/addons/wechat/SDK/symfony/polyfill-intl-idn/bootstrap.php ( 4.52 KB )
  101. /www/wwwroot/school.51zixue.top/addons/wechat/SDK/overtrue/socialite/src/Contracts/FactoryInterface.php ( 0.47 KB )
  102. /www/wwwroot/school.51zixue.top/addons/wechat/SDK/overtrue/socialite/src/Contracts/UserInterface.php ( 1.04 KB )
  103. /www/wwwroot/school.51zixue.top/addons/wechat/SDK/overtrue/socialite/src/Contracts/ProviderInterface.php ( 2.89 KB )
  104. /www/wwwroot/school.51zixue.top/addons/wechat/SDK/symfony/polyfill-php81/bootstrap.php ( 0.72 KB )
  105. /www/wwwroot/school.51zixue.top/addons/xunsearch/library/XS.php ( 97.74 KB )
  106. /www/wwwroot/school.51zixue.top/app/AppService.php ( 0.26 KB )
  107. /www/wwwroot/school.51zixue.top/addons/xunsearch/service/Service.php ( 0.29 KB )
  108. /www/wwwroot/school.51zixue.top/vendor/topthink/framework/src/think/Lang.php ( 7.35 KB )
  109. /www/wwwroot/school.51zixue.top/vendor/topthink/framework/src/lang/zh-cn.php ( 13.70 KB )
  110. /www/wwwroot/school.51zixue.top/vendor/topthink/framework/src/think/initializer/Error.php ( 3.31 KB )
  111. /www/wwwroot/school.51zixue.top/vendor/topthink/framework/src/think/initializer/RegisterService.php ( 1.33 KB )
  112. /www/wwwroot/school.51zixue.top/vendor/services.php ( 0.21 KB )
  113. /www/wwwroot/school.51zixue.top/vendor/topthink/framework/src/think/service/PaginatorService.php ( 1.52 KB )
  114. /www/wwwroot/school.51zixue.top/vendor/topthink/framework/src/think/service/ValidateService.php ( 0.99 KB )
  115. /www/wwwroot/school.51zixue.top/vendor/topthink/framework/src/think/service/ModelService.php ( 2.04 KB )
  116. /www/wwwroot/school.51zixue.top/vendor/topthink/think-captcha/src/CaptchaService.php ( 0.52 KB )
  117. /www/wwwroot/school.51zixue.top/vendor/topthink/think-multi-app/src/Service.php ( 1.08 KB )
  118. /www/wwwroot/school.51zixue.top/vendor/topthink/think-trace/src/Service.php ( 0.77 KB )
  119. /www/wwwroot/school.51zixue.top/vendor/topthink/framework/src/think/Middleware.php ( 6.72 KB )
  120. /www/wwwroot/school.51zixue.top/vendor/topthink/framework/src/think/initializer/BootService.php ( 0.77 KB )
  121. /www/wwwroot/school.51zixue.top/vendor/topthink/framework/src/think/Console.php ( 22.89 KB )
  122. /www/wwwroot/school.51zixue.top/vendor/topthink/think-orm/src/Paginator.php ( 11.71 KB )
  123. /www/wwwroot/school.51zixue.top/vendor/topthink/think-validate/src/Validate.php ( 63.20 KB )
  124. /www/wwwroot/school.51zixue.top/vendor/topthink/think-orm/src/Model.php ( 26.86 KB )
  125. /www/wwwroot/school.51zixue.top/vendor/topthink/think-orm/src/model/concern/Attribute.php ( 19.19 KB )
  126. /www/wwwroot/school.51zixue.top/vendor/topthink/think-orm/src/model/concern/RelationShip.php ( 26.44 KB )
  127. /www/wwwroot/school.51zixue.top/vendor/topthink/think-orm/src/model/concern/ModelEvent.php ( 2.58 KB )
  128. /www/wwwroot/school.51zixue.top/vendor/topthink/think-orm/src/model/concern/TimeStamp.php ( 5.69 KB )
  129. /www/wwwroot/school.51zixue.top/vendor/topthink/think-orm/src/model/concern/AutoWriteId.php ( 1.44 KB )
  130. /www/wwwroot/school.51zixue.top/vendor/topthink/think-orm/src/model/concern/Conversion.php ( 10.85 KB )
  131. /www/wwwroot/school.51zixue.top/vendor/topthink/think-helper/src/contract/Arrayable.php ( 0.09 KB )
  132. /www/wwwroot/school.51zixue.top/vendor/topthink/think-helper/src/contract/Jsonable.php ( 0.13 KB )
  133. /www/wwwroot/school.51zixue.top/vendor/topthink/framework/src/think/Db.php ( 2.88 KB )
  134. /www/wwwroot/school.51zixue.top/vendor/topthink/think-orm/src/DbManager.php ( 8.33 KB )
  135. /www/wwwroot/school.51zixue.top/vendor/topthink/framework/src/think/Log.php ( 6.28 KB )
  136. /www/wwwroot/school.51zixue.top/vendor/psr/log/src/LoggerTrait.php ( 2.69 KB )
  137. /www/wwwroot/school.51zixue.top/vendor/psr/log/src/LoggerInterface.php ( 2.71 KB )
  138. /www/wwwroot/school.51zixue.top/app/middleware.php ( 0.31 KB )
  139. /www/wwwroot/school.51zixue.top/vendor/topthink/framework/src/think/Pipeline.php ( 2.61 KB )
  140. /www/wwwroot/school.51zixue.top/vendor/topthink/think-trace/src/TraceDebug.php ( 3.40 KB )
  141. /www/wwwroot/school.51zixue.top/app/common/middleware/SessionInit.php ( 2.07 KB )
  142. /www/wwwroot/school.51zixue.top/vendor/topthink/framework/src/think/Session.php ( 1.80 KB )
  143. /www/wwwroot/school.51zixue.top/vendor/topthink/framework/src/think/session/driver/File.php ( 6.27 KB )
  144. /www/wwwroot/school.51zixue.top/vendor/topthink/framework/src/think/contract/SessionHandlerInterface.php ( 0.87 KB )
  145. /www/wwwroot/school.51zixue.top/vendor/topthink/framework/src/think/session/Store.php ( 7.12 KB )
  146. /www/wwwroot/school.51zixue.top/app/common/middleware/RequestCustomer.php ( 0.92 KB )
  147. /www/wwwroot/school.51zixue.top/app/common/library/traits/Jump.php ( 5.36 KB )
  148. /www/wwwroot/school.51zixue.top/vendor/topthink/think-multi-app/src/MultiApp.php ( 7.06 KB )
  149. /www/wwwroot/school.51zixue.top/app/index/config/app.php ( 0.56 KB )
  150. /www/wwwroot/school.51zixue.top/app/index/config/view.php ( 1.20 KB )
  151. /www/wwwroot/school.51zixue.top/app/index/middleware.php ( 0.06 KB )
  152. /www/wwwroot/school.51zixue.top/app/common/middleware/CommonInit.php ( 1.67 KB )
  153. /www/wwwroot/school.51zixue.top/extend/form/Form.php ( 4.22 KB )
  154. /www/wwwroot/school.51zixue.top/vendor/topthink/framework/src/think/Route.php ( 23.73 KB )
  155. /www/wwwroot/school.51zixue.top/vendor/topthink/framework/src/think/route/RuleName.php ( 5.75 KB )
  156. /www/wwwroot/school.51zixue.top/vendor/topthink/framework/src/think/route/Domain.php ( 2.53 KB )
  157. /www/wwwroot/school.51zixue.top/vendor/topthink/framework/src/think/route/RuleGroup.php ( 22.43 KB )
  158. /www/wwwroot/school.51zixue.top/vendor/topthink/framework/src/think/route/Rule.php ( 26.95 KB )
  159. /www/wwwroot/school.51zixue.top/vendor/topthink/framework/src/think/route/RuleItem.php ( 9.78 KB )
  160. /www/wwwroot/school.51zixue.top/vendor/topthink/framework/src/think/route/dispatch/Controller.php ( 4.74 KB )
  161. /www/wwwroot/school.51zixue.top/vendor/topthink/framework/src/think/route/Dispatch.php ( 10.44 KB )
  162. /www/wwwroot/school.51zixue.top/app/index/controller/News.php ( 4.80 KB )
  163. /www/wwwroot/school.51zixue.top/app/common/controller/Frontend.php ( 6.46 KB )
  164. /www/wwwroot/school.51zixue.top/app/common/controller/BaseController.php ( 3.62 KB )
  165. /www/wwwroot/school.51zixue.top/app/common/library/Auth.php ( 14.21 KB )
  166. /www/wwwroot/school.51zixue.top/vendor/topthink/framework/src/think/facade/Cookie.php ( 1.48 KB )
  167. /www/wwwroot/school.51zixue.top/vendor/topthink/framework/src/think/Cookie.php ( 6.06 KB )
  168. /www/wwwroot/school.51zixue.top/vendor/topthink/think-orm/src/facade/Db.php ( 0.93 KB )
  169. /www/wwwroot/school.51zixue.top/vendor/topthink/think-orm/src/db/connector/Mysql.php ( 4.33 KB )
  170. /www/wwwroot/school.51zixue.top/vendor/topthink/think-orm/src/db/PDOConnection.php ( 51.60 KB )
  171. /www/wwwroot/school.51zixue.top/vendor/topthink/think-orm/src/db/Connection.php ( 8.81 KB )
  172. /www/wwwroot/school.51zixue.top/vendor/topthink/think-orm/src/db/ConnectionInterface.php ( 4.86 KB )
  173. /www/wwwroot/school.51zixue.top/vendor/topthink/think-orm/src/db/builder/Mysql.php ( 16.56 KB )
  174. /www/wwwroot/school.51zixue.top/vendor/topthink/think-orm/src/db/Builder.php ( 22.26 KB )
  175. /www/wwwroot/school.51zixue.top/vendor/topthink/think-orm/src/db/BaseBuilder.php ( 27.29 KB )
  176. /www/wwwroot/school.51zixue.top/vendor/topthink/think-orm/src/db/Query.php ( 15.21 KB )
  177. /www/wwwroot/school.51zixue.top/vendor/topthink/think-orm/src/db/BaseQuery.php ( 41.60 KB )
  178. /www/wwwroot/school.51zixue.top/vendor/topthink/think-orm/src/db/concern/TimeFieldQuery.php ( 7.43 KB )
  179. /www/wwwroot/school.51zixue.top/vendor/topthink/think-orm/src/db/concern/AggregateQuery.php ( 3.26 KB )
  180. /www/wwwroot/school.51zixue.top/vendor/topthink/think-orm/src/db/concern/ModelRelationQuery.php ( 19.29 KB )
  181. /www/wwwroot/school.51zixue.top/vendor/topthink/think-orm/src/db/concern/ParamsBind.php ( 3.66 KB )
  182. /www/wwwroot/school.51zixue.top/vendor/topthink/think-orm/src/db/concern/ResultOperation.php ( 6.98 KB )
  183. /www/wwwroot/school.51zixue.top/vendor/topthink/think-orm/src/db/concern/Transaction.php ( 2.77 KB )
  184. /www/wwwroot/school.51zixue.top/vendor/topthink/think-orm/src/db/concern/WhereQuery.php ( 18.79 KB )
  185. /www/wwwroot/school.51zixue.top/vendor/topthink/think-orm/src/db/concern/JoinAndViewQuery.php ( 6.96 KB )
  186. /www/wwwroot/school.51zixue.top/vendor/topthink/think-orm/src/db/concern/TableFieldInfo.php ( 2.46 KB )
  187. /www/wwwroot/school.51zixue.top/vendor/topthink/framework/src/think/log/driver/File.php ( 5.96 KB )
  188. /www/wwwroot/school.51zixue.top/vendor/topthink/framework/src/think/contract/LogHandlerInterface.php ( 0.86 KB )
  189. /www/wwwroot/school.51zixue.top/vendor/topthink/framework/src/think/log/Channel.php ( 3.89 KB )
  190. /www/wwwroot/school.51zixue.top/vendor/topthink/framework/src/think/event/LogRecord.php ( 1.02 KB )
  191. /www/wwwroot/school.51zixue.top/app/common/model/Config.php ( 5.16 KB )
  192. /www/wwwroot/school.51zixue.top/vendor/topthink/framework/src/think/facade/Route.php ( 4.70 KB )
  193. /www/wwwroot/school.51zixue.top/vendor/topthink/think-multi-app/src/Url.php ( 7.52 KB )
  194. /www/wwwroot/school.51zixue.top/vendor/topthink/framework/src/think/route/Url.php ( 14.07 KB )
  195. /www/wwwroot/school.51zixue.top/vendor/topthink/framework/src/think/facade/Event.php ( 1.79 KB )
  196. /www/wwwroot/school.51zixue.top/vendor/topthink/think-helper/src/Collection.php ( 16.47 KB )
  197. /www/wwwroot/school.51zixue.top/vendor/topthink/think-orm/src/db/Raw.php ( 1.22 KB )
  198. /www/wwwroot/school.51zixue.top/app/common/middleware/ActionBegin.php ( 1.21 KB )
  199. /www/wwwroot/school.51zixue.top/runtime/index/temp/b9d25e1e38a65e4f9692c19e7dbc8d1d.php ( 10.69 KB )
  200. /www/wwwroot/school.51zixue.top/addons/cms/Cms.php ( 10.07 KB )
  201. /www/wwwroot/school.51zixue.top/addons/cms/config.php ( 5.41 KB )
  202. /www/wwwroot/school.51zixue.top/vendor/ezyang/htmlpurifier/library/HTMLPurifier/Config.php ( 31.07 KB )
  203. /www/wwwroot/school.51zixue.top/vendor/ezyang/htmlpurifier/library/HTMLPurifier/ConfigSchema.php ( 5.76 KB )
  204. /www/wwwroot/school.51zixue.top/vendor/ezyang/htmlpurifier/library/HTMLPurifier/PropertyList.php ( 2.72 KB )
  205. /www/wwwroot/school.51zixue.top/vendor/ezyang/htmlpurifier/library/HTMLPurifier/VarParser/Flexible.php ( 4.94 KB )
  206. /www/wwwroot/school.51zixue.top/vendor/ezyang/htmlpurifier/library/HTMLPurifier/VarParser.php ( 5.85 KB )
  207. /www/wwwroot/school.51zixue.top/vendor/ezyang/htmlpurifier/library/HTMLPurifier.php ( 9.95 KB )
  208. /www/wwwroot/school.51zixue.top/vendor/ezyang/htmlpurifier/library/HTMLPurifier/Strategy/Core.php ( 0.51 KB )
  209. /www/wwwroot/school.51zixue.top/vendor/ezyang/htmlpurifier/library/HTMLPurifier/Strategy/Composite.php ( 0.71 KB )
  210. /www/wwwroot/school.51zixue.top/vendor/ezyang/htmlpurifier/library/HTMLPurifier/Strategy.php ( 0.74 KB )
  211. /www/wwwroot/school.51zixue.top/vendor/ezyang/htmlpurifier/library/HTMLPurifier/Strategy/RemoveForeignElements.php ( 8.96 KB )
  212. /www/wwwroot/school.51zixue.top/vendor/ezyang/htmlpurifier/library/HTMLPurifier/Strategy/MakeWellFormed.php ( 26.97 KB )
  213. /www/wwwroot/school.51zixue.top/vendor/ezyang/htmlpurifier/library/HTMLPurifier/Strategy/FixNesting.php ( 7.38 KB )
  214. /www/wwwroot/school.51zixue.top/vendor/ezyang/htmlpurifier/library/HTMLPurifier/Strategy/ValidateAttributes.php ( 1.21 KB )
  215. /www/wwwroot/school.51zixue.top/vendor/ezyang/htmlpurifier/library/HTMLPurifier/Lexer.php ( 12.71 KB )
  216. /www/wwwroot/school.51zixue.top/vendor/ezyang/htmlpurifier/library/HTMLPurifier/Lexer/DOMLex.php ( 14.07 KB )
  217. /www/wwwroot/school.51zixue.top/vendor/ezyang/htmlpurifier/library/HTMLPurifier/EntityParser.php ( 9.80 KB )
  218. /www/wwwroot/school.51zixue.top/vendor/ezyang/htmlpurifier/library/HTMLPurifier/TokenFactory.php ( 3.03 KB )
  219. /www/wwwroot/school.51zixue.top/vendor/ezyang/htmlpurifier/library/HTMLPurifier/Token/Start.php ( 0.13 KB )
  220. /www/wwwroot/school.51zixue.top/vendor/ezyang/htmlpurifier/library/HTMLPurifier/Token/Tag.php ( 1.98 KB )
  221. /www/wwwroot/school.51zixue.top/vendor/ezyang/htmlpurifier/library/HTMLPurifier/Token.php ( 2.17 KB )
  222. /www/wwwroot/school.51zixue.top/vendor/ezyang/htmlpurifier/library/HTMLPurifier/Token/End.php ( 0.57 KB )
  223. /www/wwwroot/school.51zixue.top/vendor/ezyang/htmlpurifier/library/HTMLPurifier/Token/Empty.php ( 0.24 KB )
  224. /www/wwwroot/school.51zixue.top/vendor/ezyang/htmlpurifier/library/HTMLPurifier/Token/Text.php ( 1.29 KB )
  225. /www/wwwroot/school.51zixue.top/vendor/ezyang/htmlpurifier/library/HTMLPurifier/Token/Comment.php ( 0.74 KB )
  226. /www/wwwroot/school.51zixue.top/vendor/ezyang/htmlpurifier/library/HTMLPurifier/Context.php ( 2.36 KB )
  227. /www/wwwroot/school.51zixue.top/vendor/ezyang/htmlpurifier/library/HTMLPurifier/Generator.php ( 10.01 KB )
  228. /www/wwwroot/school.51zixue.top/vendor/ezyang/htmlpurifier/library/HTMLPurifier/DefinitionCacheFactory.php ( 3.12 KB )
  229. /www/wwwroot/school.51zixue.top/vendor/ezyang/htmlpurifier/library/HTMLPurifier/DefinitionCache/Decorator/Cleanup.php ( 1.66 KB )
  230. /www/wwwroot/school.51zixue.top/vendor/ezyang/htmlpurifier/library/HTMLPurifier/DefinitionCache/Decorator.php ( 2.32 KB )
  231. /www/wwwroot/school.51zixue.top/vendor/ezyang/htmlpurifier/library/HTMLPurifier/DefinitionCache.php ( 3.82 KB )
  232. /www/wwwroot/school.51zixue.top/vendor/ezyang/htmlpurifier/library/HTMLPurifier/DefinitionCache/Null.php ( 1.32 KB )
  233. /www/wwwroot/school.51zixue.top/vendor/ezyang/htmlpurifier/library/HTMLPurifier/HTMLDefinition.php ( 17.17 KB )
  234. /www/wwwroot/school.51zixue.top/vendor/ezyang/htmlpurifier/library/HTMLPurifier/Definition.php ( 1.33 KB )
  235. /www/wwwroot/school.51zixue.top/vendor/ezyang/htmlpurifier/library/HTMLPurifier/HTMLModuleManager.php ( 15.47 KB )
  236. /www/wwwroot/school.51zixue.top/vendor/ezyang/htmlpurifier/library/HTMLPurifier/AttrTypes.php ( 3.66 KB )
  237. /www/wwwroot/school.51zixue.top/vendor/ezyang/htmlpurifier/library/HTMLPurifier/AttrDef/Enum.php ( 2.16 KB )
  238. /www/wwwroot/school.51zixue.top/vendor/ezyang/htmlpurifier/library/HTMLPurifier/AttrDef.php ( 5.07 KB )
  239. /www/wwwroot/school.51zixue.top/vendor/ezyang/htmlpurifier/library/HTMLPurifier/AttrDef/HTML/Bool.php ( 0.85 KB )
  240. /www/wwwroot/school.51zixue.top/vendor/ezyang/htmlpurifier/library/HTMLPurifier/AttrDef/Text.php ( 0.42 KB )
  241. /www/wwwroot/school.51zixue.top/vendor/ezyang/htmlpurifier/library/HTMLPurifier/AttrDef/HTML/ID.php ( 3.13 KB )
  242. /www/wwwroot/school.51zixue.top/vendor/ezyang/htmlpurifier/library/HTMLPurifier/AttrDef/HTML/Length.php ( 1.22 KB )
  243. /www/wwwroot/school.51zixue.top/vendor/ezyang/htmlpurifier/library/HTMLPurifier/AttrDef/HTML/Pixels.php ( 1.68 KB )
  244. /www/wwwroot/school.51zixue.top/vendor/ezyang/htmlpurifier/library/HTMLPurifier/AttrDef/HTML/MultiLength.php ( 1.30 KB )
  245. /www/wwwroot/school.51zixue.top/vendor/ezyang/htmlpurifier/library/HTMLPurifier/AttrDef/HTML/Nmtokens.php ( 2.09 KB )
  246. /www/wwwroot/school.51zixue.top/vendor/ezyang/htmlpurifier/library/HTMLPurifier/AttrDef/URI.php ( 2.65 KB )
  247. /www/wwwroot/school.51zixue.top/vendor/ezyang/htmlpurifier/library/HTMLPurifier/URIParser.php ( 2.24 KB )
  248. /www/wwwroot/school.51zixue.top/vendor/ezyang/htmlpurifier/library/HTMLPurifier/PercentEncoder.php ( 3.48 KB )
  249. /www/wwwroot/school.51zixue.top/vendor/ezyang/htmlpurifier/library/HTMLPurifier/AttrDef/Lang.php ( 2.38 KB )
  250. /www/wwwroot/school.51zixue.top/vendor/ezyang/htmlpurifier/library/HTMLPurifier/AttrDef/HTML/Color.php ( 1.17 KB )
  251. /www/wwwroot/school.51zixue.top/vendor/ezyang/htmlpurifier/library/HTMLPurifier/AttrDef/Clone.php ( 0.85 KB )
  252. /www/wwwroot/school.51zixue.top/vendor/ezyang/htmlpurifier/library/HTMLPurifier/AttrDef/HTML/FrameTarget.php ( 0.81 KB )
  253. /www/wwwroot/school.51zixue.top/vendor/ezyang/htmlpurifier/library/HTMLPurifier/AttrDef/HTML/ContentEditable.php ( 0.41 KB )
  254. /www/wwwroot/school.51zixue.top/vendor/ezyang/htmlpurifier/library/HTMLPurifier/AttrDef/HTML/Class.php ( 1.45 KB )
  255. /www/wwwroot/school.51zixue.top/vendor/ezyang/htmlpurifier/library/HTMLPurifier/AttrDef/Integer.php ( 2.49 KB )
  256. /www/wwwroot/school.51zixue.top/vendor/ezyang/htmlpurifier/library/HTMLPurifier/DoctypeRegistry.php ( 4.12 KB )
  257. /www/wwwroot/school.51zixue.top/vendor/ezyang/htmlpurifier/library/HTMLPurifier/Doctype.php ( 1.54 KB )
  258. /www/wwwroot/school.51zixue.top/vendor/ezyang/htmlpurifier/library/HTMLPurifier/HTMLModule/CommonAttributes.php ( 0.71 KB )
  259. /www/wwwroot/school.51zixue.top/vendor/ezyang/htmlpurifier/library/HTMLPurifier/HTMLModule.php ( 9.96 KB )
  260. /www/wwwroot/school.51zixue.top/vendor/ezyang/htmlpurifier/library/HTMLPurifier/HTMLModule/Text.php ( 3.35 KB )
  261. /www/wwwroot/school.51zixue.top/vendor/ezyang/htmlpurifier/library/HTMLPurifier/ElementDef.php ( 7.35 KB )
  262. /www/wwwroot/school.51zixue.top/vendor/ezyang/htmlpurifier/library/HTMLPurifier/HTMLModule/Hypertext.php ( 0.97 KB )
  263. /www/wwwroot/school.51zixue.top/vendor/ezyang/htmlpurifier/library/HTMLPurifier/AttrDef/HTML/LinkTypes.php ( 1.63 KB )
  264. /www/wwwroot/school.51zixue.top/vendor/ezyang/htmlpurifier/library/HTMLPurifier/HTMLModule/List.php ( 1.86 KB )
  265. /www/wwwroot/school.51zixue.top/vendor/ezyang/htmlpurifier/library/HTMLPurifier/ChildDef/List.php ( 2.97 KB )
  266. /www/wwwroot/school.51zixue.top/vendor/ezyang/htmlpurifier/library/HTMLPurifier/ChildDef.php ( 1.52 KB )
  267. /www/wwwroot/school.51zixue.top/vendor/ezyang/htmlpurifier/library/HTMLPurifier/HTMLModule/Presentation.php ( 1.38 KB )
  268. /www/wwwroot/school.51zixue.top/vendor/ezyang/htmlpurifier/library/HTMLPurifier/HTMLModule/Edit.php ( 1.40 KB )
  269. /www/wwwroot/school.51zixue.top/vendor/ezyang/htmlpurifier/library/HTMLPurifier/HTMLModule/Bdo.php ( 1.00 KB )
  270. /www/wwwroot/school.51zixue.top/vendor/ezyang/htmlpurifier/library/HTMLPurifier/AttrTransform/BdoDir.php ( 0.62 KB )
  271. /www/wwwroot/school.51zixue.top/vendor/ezyang/htmlpurifier/library/HTMLPurifier/AttrTransform.php ( 1.94 KB )
  272. /www/wwwroot/school.51zixue.top/vendor/ezyang/htmlpurifier/library/HTMLPurifier/HTMLModule/Tables.php ( 2.30 KB )
  273. /www/wwwroot/school.51zixue.top/vendor/ezyang/htmlpurifier/library/HTMLPurifier/ChildDef/Table.php ( 7.09 KB )
  274. /www/wwwroot/school.51zixue.top/vendor/ezyang/htmlpurifier/library/HTMLPurifier/HTMLModule/Image.php ( 1.36 KB )
  275. /www/wwwroot/school.51zixue.top/vendor/ezyang/htmlpurifier/library/HTMLPurifier/AttrTransform/ImgRequired.php ( 1.30 KB )
  276. /www/wwwroot/school.51zixue.top/vendor/ezyang/htmlpurifier/library/HTMLPurifier/HTMLModule/StyleAttribute.php ( 0.76 KB )
  277. /www/wwwroot/school.51zixue.top/vendor/ezyang/htmlpurifier/library/HTMLPurifier/AttrDef/CSS.php ( 4.27 KB )
  278. /www/wwwroot/school.51zixue.top/vendor/ezyang/htmlpurifier/library/HTMLPurifier/HTMLModule/Scripting.php ( 2.28 KB )
  279. /www/wwwroot/school.51zixue.top/vendor/ezyang/htmlpurifier/library/HTMLPurifier/AttrTransform/ScriptRequired.php ( 0.50 KB )
  280. /www/wwwroot/school.51zixue.top/vendor/ezyang/htmlpurifier/library/HTMLPurifier/HTMLModule/Object.php ( 1.49 KB )
  281. /www/wwwroot/school.51zixue.top/vendor/ezyang/htmlpurifier/library/HTMLPurifier/HTMLModule/Forms.php ( 5.70 KB )
  282. /www/wwwroot/school.51zixue.top/vendor/ezyang/htmlpurifier/library/HTMLPurifier/AttrTransform/Input.php ( 1.56 KB )
  283. /www/wwwroot/school.51zixue.top/vendor/ezyang/htmlpurifier/library/HTMLPurifier/AttrTransform/Textarea.php ( 0.58 KB )
  284. /www/wwwroot/school.51zixue.top/vendor/ezyang/htmlpurifier/library/HTMLPurifier/HTMLModule/Name.php ( 0.65 KB )
  285. /www/wwwroot/school.51zixue.top/vendor/ezyang/htmlpurifier/library/HTMLPurifier/AttrTransform/NameSync.php ( 1.09 KB )
  286. /www/wwwroot/school.51zixue.top/vendor/ezyang/htmlpurifier/library/HTMLPurifier/HTMLModule/Legacy.php ( 5.72 KB )
  287. /www/wwwroot/school.51zixue.top/vendor/ezyang/htmlpurifier/library/HTMLPurifier/HTMLModule/Target.php ( 0.58 KB )
  288. /www/wwwroot/school.51zixue.top/vendor/ezyang/htmlpurifier/library/HTMLPurifier/HTMLModule/Iframe.php ( 1.25 KB )
  289. /www/wwwroot/school.51zixue.top/vendor/ezyang/htmlpurifier/library/HTMLPurifier/HTMLModule/XMLCommonAttributes.php ( 0.34 KB )
  290. /www/wwwroot/school.51zixue.top/vendor/ezyang/htmlpurifier/library/HTMLPurifier/HTMLModule/NonXMLCommonAttributes.php ( 0.35 KB )
  291. /www/wwwroot/school.51zixue.top/vendor/ezyang/htmlpurifier/library/HTMLPurifier/HTMLModule/TargetNoreferrer.php ( 0.51 KB )
  292. /www/wwwroot/school.51zixue.top/vendor/ezyang/htmlpurifier/library/HTMLPurifier/AttrTransform/TargetNoreferrer.php ( 1.01 KB )
  293. /www/wwwroot/school.51zixue.top/vendor/ezyang/htmlpurifier/library/HTMLPurifier/HTMLModule/TargetNoopener.php ( 0.50 KB )
  294. /www/wwwroot/school.51zixue.top/vendor/ezyang/htmlpurifier/library/HTMLPurifier/AttrTransform/TargetNoopener.php ( 1.00 KB )
  295. /www/wwwroot/school.51zixue.top/vendor/ezyang/htmlpurifier/library/HTMLPurifier/HTMLModule/Tidy/Transitional.php ( 0.28 KB )
  296. /www/wwwroot/school.51zixue.top/vendor/ezyang/htmlpurifier/library/HTMLPurifier/HTMLModule/Tidy/XHTMLAndHTML4.php ( 6.99 KB )
  297. /www/wwwroot/school.51zixue.top/vendor/ezyang/htmlpurifier/library/HTMLPurifier/HTMLModule/Tidy.php ( 7.02 KB )
  298. /www/wwwroot/school.51zixue.top/vendor/ezyang/htmlpurifier/library/HTMLPurifier/TagTransform/Font.php ( 3.29 KB )
  299. /www/wwwroot/school.51zixue.top/vendor/ezyang/htmlpurifier/library/HTMLPurifier/TagTransform.php ( 1.07 KB )
  300. /www/wwwroot/school.51zixue.top/vendor/ezyang/htmlpurifier/library/HTMLPurifier/TagTransform/Simple.php ( 1.15 KB )
  301. /www/wwwroot/school.51zixue.top/vendor/ezyang/htmlpurifier/library/HTMLPurifier/AttrTransform/EnumToCSS.php ( 1.68 KB )
  302. /www/wwwroot/school.51zixue.top/vendor/ezyang/htmlpurifier/library/HTMLPurifier/AttrTransform/BgColor.php ( 0.66 KB )
  303. /www/wwwroot/school.51zixue.top/vendor/ezyang/htmlpurifier/library/HTMLPurifier/AttrTransform/Border.php ( 0.66 KB )
  304. /www/wwwroot/school.51zixue.top/vendor/ezyang/htmlpurifier/library/HTMLPurifier/AttrTransform/Length.php ( 0.96 KB )
  305. /www/wwwroot/school.51zixue.top/vendor/ezyang/htmlpurifier/library/HTMLPurifier/AttrTransform/ImgSpace.php ( 1.37 KB )
  306. /www/wwwroot/school.51zixue.top/vendor/ezyang/htmlpurifier/library/HTMLPurifier/AttrTransform/BoolToCSS.php ( 1.06 KB )
  307. /www/wwwroot/school.51zixue.top/vendor/ezyang/htmlpurifier/library/HTMLPurifier/HTMLModule/Tidy/XHTML.php ( 0.43 KB )
  308. /www/wwwroot/school.51zixue.top/vendor/ezyang/htmlpurifier/library/HTMLPurifier/AttrTransform/Lang.php ( 0.84 KB )
  309. /www/wwwroot/school.51zixue.top/vendor/ezyang/htmlpurifier/library/HTMLPurifier/HTMLModule/Tidy/Proprietary.php ( 0.99 KB )
  310. /www/wwwroot/school.51zixue.top/vendor/ezyang/htmlpurifier/library/HTMLPurifier/AttrTransform/Background.php ( 0.68 KB )
  311. /www/wwwroot/school.51zixue.top/vendor/ezyang/htmlpurifier/library/HTMLPurifier/HTMLModule/Tidy/Name.php ( 0.74 KB )
  312. /www/wwwroot/school.51zixue.top/vendor/ezyang/htmlpurifier/library/HTMLPurifier/AttrTransform/Name.php ( 0.79 KB )
  313. /www/wwwroot/school.51zixue.top/vendor/ezyang/htmlpurifier/library/HTMLPurifier/ContentSets.php ( 5.47 KB )
  314. /www/wwwroot/school.51zixue.top/vendor/ezyang/htmlpurifier/library/HTMLPurifier/AttrCollections.php ( 4.75 KB )
  315. /www/wwwroot/school.51zixue.top/vendor/ezyang/htmlpurifier/library/HTMLPurifier/ChildDef/Optional.php ( 1.18 KB )
  316. /www/wwwroot/school.51zixue.top/vendor/ezyang/htmlpurifier/library/HTMLPurifier/ChildDef/Required.php ( 3.27 KB )
  317. /www/wwwroot/school.51zixue.top/vendor/ezyang/htmlpurifier/library/HTMLPurifier/ChildDef/Empty.php ( 0.85 KB )
  318. /www/wwwroot/school.51zixue.top/vendor/ezyang/htmlpurifier/library/HTMLPurifier/ChildDef/Chameleon.php ( 1.85 KB )
  319. /www/wwwroot/school.51zixue.top/vendor/ezyang/htmlpurifier/library/HTMLPurifier/IDAccumulator.php ( 1.61 KB )
  320. /www/wwwroot/school.51zixue.top/vendor/ezyang/htmlpurifier/library/HTMLPurifier/Encoder.php ( 25.11 KB )
  321. /www/wwwroot/school.51zixue.top/vendor/ezyang/htmlpurifier/library/HTMLPurifier/Queue.php ( 1.51 KB )
  322. /www/wwwroot/school.51zixue.top/vendor/ezyang/htmlpurifier/library/HTMLPurifier/AttrValidator.php ( 6.42 KB )
  323. /www/wwwroot/school.51zixue.top/vendor/ezyang/htmlpurifier/library/HTMLPurifier/URI.php ( 10.37 KB )
  324. /www/wwwroot/school.51zixue.top/vendor/ezyang/htmlpurifier/library/HTMLPurifier/AttrDef/URI/Host.php ( 4.94 KB )
  325. /www/wwwroot/school.51zixue.top/vendor/ezyang/htmlpurifier/library/HTMLPurifier/AttrDef/URI/IPv4.php ( 0.97 KB )
  326. /www/wwwroot/school.51zixue.top/vendor/ezyang/htmlpurifier/library/HTMLPurifier/AttrDef/URI/IPv6.php ( 2.42 KB )
  327. /www/wwwroot/school.51zixue.top/vendor/ezyang/htmlpurifier/library/HTMLPurifier/URIDefinition.php ( 3.35 KB )
  328. /www/wwwroot/school.51zixue.top/vendor/ezyang/htmlpurifier/library/HTMLPurifier/URIFilter/DisableExternal.php ( 1.25 KB )
  329. /www/wwwroot/school.51zixue.top/vendor/ezyang/htmlpurifier/library/HTMLPurifier/URIFilter.php ( 2.31 KB )
  330. /www/wwwroot/school.51zixue.top/vendor/ezyang/htmlpurifier/library/HTMLPurifier/URIFilter/DisableExternalResources.php ( 0.57 KB )
  331. /www/wwwroot/school.51zixue.top/vendor/ezyang/htmlpurifier/library/HTMLPurifier/URIFilter/DisableResources.php ( 0.45 KB )
  332. /www/wwwroot/school.51zixue.top/vendor/ezyang/htmlpurifier/library/HTMLPurifier/URIFilter/HostBlacklist.php ( 1.15 KB )
  333. /www/wwwroot/school.51zixue.top/vendor/ezyang/htmlpurifier/library/HTMLPurifier/URIFilter/SafeIframe.php ( 1.80 KB )
  334. /www/wwwroot/school.51zixue.top/vendor/ezyang/htmlpurifier/library/HTMLPurifier/URIFilter/MakeAbsolute.php ( 4.84 KB )
  335. /www/wwwroot/school.51zixue.top/vendor/ezyang/htmlpurifier/library/HTMLPurifier/URIFilter/Munge.php ( 3.09 KB )
  336. /www/wwwroot/school.51zixue.top/vendor/ezyang/htmlpurifier/library/HTMLPurifier/URISchemeRegistry.php ( 2.35 KB )
  337. /www/wwwroot/school.51zixue.top/vendor/ezyang/htmlpurifier/library/HTMLPurifier/URIScheme/https.php ( 0.29 KB )
  338. /www/wwwroot/school.51zixue.top/vendor/ezyang/htmlpurifier/library/HTMLPurifier/URIScheme/http.php ( 0.64 KB )
  339. /www/wwwroot/school.51zixue.top/vendor/ezyang/htmlpurifier/library/HTMLPurifier/URIScheme.php ( 3.40 KB )
  340. /www/wwwroot/school.51zixue.top/vendor/ezyang/htmlpurifier/library/HTMLPurifier/Zipper.php ( 4.34 KB )
  341. /www/wwwroot/school.51zixue.top/vendor/ezyang/htmlpurifier/library/HTMLPurifier/Injector/RemoveEmpty.php ( 3.43 KB )
  342. /www/wwwroot/school.51zixue.top/vendor/ezyang/htmlpurifier/library/HTMLPurifier/Injector.php ( 8.79 KB )
  343. /www/wwwroot/school.51zixue.top/vendor/ezyang/htmlpurifier/library/HTMLPurifier/Injector/RemoveSpansWithoutAttributes.php ( 2.23 KB )
  344. /www/wwwroot/school.51zixue.top/vendor/ezyang/htmlpurifier/library/HTMLPurifier/CSSDefinition.php ( 19.49 KB )
  345. /www/wwwroot/school.51zixue.top/vendor/ezyang/htmlpurifier/library/HTMLPurifier/AttrDef/CSS/Multiple.php ( 2.04 KB )
  346. /www/wwwroot/school.51zixue.top/vendor/ezyang/htmlpurifier/library/HTMLPurifier/AttrDef/CSS/Composite.php ( 1.30 KB )
  347. /www/wwwroot/school.51zixue.top/vendor/ezyang/htmlpurifier/library/HTMLPurifier/AttrDef/CSS/URI.php ( 2.51 KB )
  348. /www/wwwroot/school.51zixue.top/vendor/ezyang/htmlpurifier/library/HTMLPurifier/AttrDef/CSS/ListStyle.php ( 2.84 KB )
  349. /www/wwwroot/school.51zixue.top/vendor/ezyang/htmlpurifier/library/HTMLPurifier/AttrDef/CSS/Color.php ( 4.57 KB )
  350. /www/wwwroot/school.51zixue.top/vendor/ezyang/htmlpurifier/library/HTMLPurifier/AttrDef/CSS/AlphaValue.php ( 0.77 KB )
  351. /www/wwwroot/school.51zixue.top/vendor/ezyang/htmlpurifier/library/HTMLPurifier/AttrDef/CSS/Number.php ( 2.23 KB )
  352. /www/wwwroot/school.51zixue.top/vendor/ezyang/htmlpurifier/library/HTMLPurifier/AttrDef/CSS/BackgroundPosition.php ( 4.07 KB )
  353. /www/wwwroot/school.51zixue.top/vendor/ezyang/htmlpurifier/library/HTMLPurifier/AttrDef/CSS/Length.php ( 1.85 KB )
  354. /www/wwwroot/school.51zixue.top/vendor/ezyang/htmlpurifier/library/HTMLPurifier/AttrDef/CSS/Percentage.php ( 1.25 KB )
  355. /www/wwwroot/school.51zixue.top/vendor/ezyang/htmlpurifier/library/HTMLPurifier/AttrDef/CSS/Background.php ( 3.24 KB )
  356. /www/wwwroot/school.51zixue.top/vendor/ezyang/htmlpurifier/library/HTMLPurifier/Length.php ( 3.80 KB )
  357. /www/wwwroot/school.51zixue.top/vendor/ezyang/htmlpurifier/library/HTMLPurifier/AttrDef/CSS/Ratio.php ( 1.20 KB )
  358. /www/wwwroot/school.51zixue.top/vendor/ezyang/htmlpurifier/library/HTMLPurifier/AttrDef/CSS/TextDecoration.php ( 1.13 KB )
  359. /www/wwwroot/school.51zixue.top/vendor/ezyang/htmlpurifier/library/HTMLPurifier/AttrDef/CSS/FontFamily.php ( 9.13 KB )
  360. /www/wwwroot/school.51zixue.top/vendor/ezyang/htmlpurifier/library/HTMLPurifier/AttrDef/CSS/Font.php ( 6.45 KB )
  361. /www/wwwroot/school.51zixue.top/vendor/ezyang/htmlpurifier/library/HTMLPurifier/AttrDef/CSS/Border.php ( 1.55 KB )
  362. /www/wwwroot/school.51zixue.top/vendor/ezyang/htmlpurifier/library/HTMLPurifier/AttrDef/CSS/ImportantDecorator.php ( 1.56 KB )
  363. /www/wwwroot/school.51zixue.top/vendor/ezyang/htmlpurifier/library/HTMLPurifier/UnitConverter.php ( 9.91 KB )
  364. /www/wwwroot/school.51zixue.top/vendor/ezyang/htmlpurifier/library/HTMLPurifier/Arborize.php ( 2.49 KB )
  365. /www/wwwroot/school.51zixue.top/vendor/ezyang/htmlpurifier/library/HTMLPurifier/Node/Element.php ( 1.68 KB )
  366. /www/wwwroot/school.51zixue.top/vendor/ezyang/htmlpurifier/library/HTMLPurifier/Node.php ( 1.25 KB )
  367. /www/wwwroot/school.51zixue.top/vendor/ezyang/htmlpurifier/library/HTMLPurifier/Node/Text.php ( 1.35 KB )
  368. /www/wwwroot/school.51zixue.top/vendor/topthink/framework/src/think/Response.php ( 8.81 KB )
  369. /www/wwwroot/school.51zixue.top/vendor/topthink/framework/src/think/response/Html.php ( 0.97 KB )
  370. /www/wwwroot/school.51zixue.top/vendor/topthink/think-trace/src/Html.php ( 4.42 KB )
  1. CONNECT:[ UseTime:0.000508s ] mysql:host=127.0.0.1;dbname=school_51zixue_top;charset=utf8mb4
  2. SHOW TABLES LIKE 'yzn_province_one_minute_2025' [ RunTime:0.000597s ]
  3. SHOW FULL COLUMNS FROM `yzn_nav` [ RunTime:0.000727s ]
  4. SELECT * FROM `yzn_nav` WHERE `status` = 1 ORDER BY `listorder` ASC LIMIT 15 [ RunTime:0.000485s ]
  5. SELECT * FROM `yzn_nav` WHERE ( status=0 ) ORDER BY `listorder` ASC LIMIT 10 [ RunTime:0.000335s ]
  6. SHOW FULL COLUMNS FROM `yzn_university_news` [ RunTime:0.000719s ]
  7. SELECT * FROM `yzn_university_news` WHERE `delete_time` IS NULL AND `id` = 27221 LIMIT 1 [ RunTime:0.000790s ]
  8. SELECT * FROM `yzn_university_news` WHERE `id` < 27221 AND `delete_time` IS NULL ORDER BY `id` DESC LIMIT 1 [ RunTime:0.000517s ]
  9. SELECT * FROM `yzn_university_news` WHERE `id` > 27221 AND `delete_time` IS NULL ORDER BY `id` ASC LIMIT 1 [ RunTime:0.000586s ]
  10. select * from yzn_university_news where delete_time is null limit 5 [ RunTime:0.001093s ]
0.193945s